
2026年以来亿财配资,不到1个月,九州通至少新成立了5家公司。
开年来已成立5家新公司
企查查信息显示,进入2026年来,九州通已经成立了至少5家公司,业务主要聚焦在医疗器械、生物技术、医学检验及医疗信息化等领域,地域覆盖北京、重庆、安徽、福建等。
这5家新公司分别为九州通康脉(福建)医疗器械有限公司、北京九州通生物技术有限公司、重庆市九州通强宇科技有限公司、九州通医学检验(安徽)有限公司、北京九州通晨阳科技有限公司。
股权结构上,九州通大多通过旗下公司主体持股51%实现绝对控股,剩余49%股权由本地企业或技术团队持有。如九州通医学检验(安徽)有限公司除九州通医疗器械集团有限公司持股51%以外,剩余49%股份由合肥臻颢企业管理有限公司持有。这种模式可以在保障自身主导权的同时,快速嫁接区域渠道资源,降低跨区域扩张的磨合成本。

图片来源:九州通2025年半年报
九州通的赛道选择并非盲目扩张,而是基于现有业务结构的战略补充。2025年上半年财报显示,其主要子公司及核心参股公司中,绝大多数以医药批发为主营业务,形成了覆盖全国各省市的分销网络,但区域盈利分化显著。
九州通主要子公司及对其净利润影响达10%以上的参股公司情况(部分)


图片来源:九州通2025年半年报
其中,九州通医疗器械集团有限公司作为器械批发板块的核心主体,以约7.70亿元的净利润成为最赚钱的子公司之一。九州通陆续新设高毛利赛道子公司,强化器械、生物科技等高利润板块。
此外,九州通还通过生态产业投资进一步完善产业链布局。其产业投资版图已覆盖医药工业、创新医疗器械CXO等多个赛道。投资标的包括原料药企业湖北省宏源药业科技股份有限公司,以及聚焦心脑血管介入、骨科高端植入等领域的创新医疗器械CXO企业武汉奥绿新生物科技股份有限公司(业务涵盖CRO研发外包、CMO委托生产及CDMO定制加工),与九州通器械板块形成研发与商业化的协同。
治理架构优化资本运作补血
在业务扩张的同时,九州通的治理架构优化同步落地。此前,其根据最新《公司法》等相关规定,取消了监事会,将原监事会相关职权交由董事会财务与审计委员会承接,并优化了董事会成员结构,新增一名职工代表董事和一名独立董事,确保独立董事比例不低于董事会成员总数的三分之一。
这一调整并非个例,2025年以来各大上市公司加速推进同类治理优化。证监会2024年发布的关于新《公司法》配套制度规则实施相关过渡期安排明确,自2026年1月1日起,申请首发上市的企业仍设有监事会或监事的,应当制定公司内部监督机构调整计划,确保于上市前根据《公司法》《实施规定》的规定,在公司章程中规定在董事会中设审计委员会,行使《公司法》规定的监事会的职权,不设监事会或者监事。
九州通的治理升级,强化了专业委员会的监督职能、优化董事结构,为业务规模扩张提供制度保障。
资本运作方面,1月20日,九州通在中国银行间债券市场发行完成了2026年度第一期科技创新债券,发行金额为3亿元,募集资金已于1月21日到达其账户,为自身技术研发与业务拓展提供了资金支持。
医美赛道突破再落一子
值得关注的是,九州通通过全资子公司参与重整的医美企业*ST美谷近期迎来新进展。
一方面,股权过户工作顺利完成。1月14日,奥园美谷科技股份有限公司破产企业财产处置专用账户中的部分股票,已按《重整计划》约定通过司法扣划方式,过户至各重整投资人指定主体证券账户,过户股份占公司总股本的48.21%。
其中,九州通旗下湖北九州产业园区运营管理有限公司作为核心重整投资人,持有股份占总股本24.39%,为*ST美谷第一大股东,锁定期限36个月;其余重整投资人包括天津信美通成股权投资合伙企业、中国对外经济贸易信托有限公司等7家机构,持股比例从1.02%-6.77%不等,锁定期限多为12个月。
另一方面,退市风险警示出现部分缓解。1月21日,深交所经审核同意*ST美谷撤销因重整而实施的退市风险警示,*ST美谷股票交易将自1月22日起撤销该类警示。
不过,*ST美谷仍因2024年度审计后净资产为负值,继续被实施退市风险警示(*ST);同时因2022年-2024年连续三年扣除非经常性损益前后净利润均为负值,且最近一年审计报告显示其持续经营能力存在不确定性、主要银行账户因诉讼被冻结,仍被叠加实施其他风险警示(ST)。
在医药行业集中度持续提升下,九州通一系列新布局能否推动规模与效益的同步增长,仍有待后续业务落地检验。
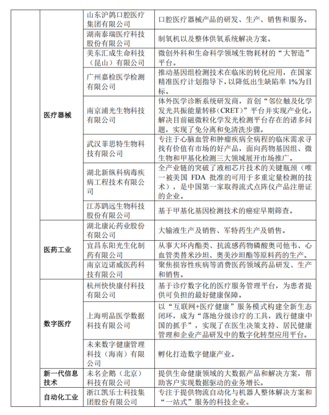
截至2025年上半年,九州通生态产业投资的主要企业:


倍顺网提示:文章来自网络,不代表本站观点。